Blick in die Werkstatt:
Wie wird ein Text leicht?
Übersetzung · Illustration · Gestaltung
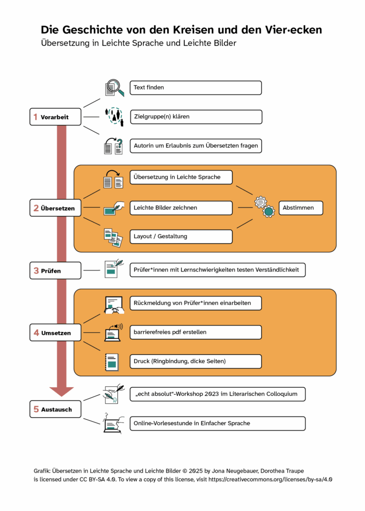
Der folgende Text und das Schaubild zeigen, wie eine Übersetzung in Leichte Sprache und Leichte Bilder entsteht.
Als Beispiel nehmen wir die Übersetzung einer Kurzgeschichte von Sharon Dodua Otoo.
Text in Leichter Sprache: Dorothea Traupe
Leichte Bilder und barrierefreies pdf: Jona Neugebauer
Geprüft von: Kira Jacobsen, Marco Kölln, Frank Belling mit Anja Teufel als Prüfassistenz
Überblick
Leichte Sprache ist eine stark vereinfachte Form der deutschen Sprache, die unterschiedlichen Empfehlungen folgt, meist mit Bildern und barrierefreiem Layout gestaltet wird, und üblicherweise von mindestens zwei Prüfer·innen mit Lernschwierigkeiten auf Verständlichkeit getestet wird.
Im folgenden Schaubild sind die einzelnen Schritte der Entstehung grafisch dargestellt. Das ist bei den meisten Übersetzungen in Leichte Sprache und Leichte Bilder ähnlich. Ein paar Sachen sind hier allerdings besonders, weil es um Literatur geht, zum Beispiel die Einbindung der Autorin.
Erklärungen und weiterführende Infos finden sich weiter unten. Das Schaubild hat Jona Neugebauer erstellt. Es darf mit einer CC-Lizenz genutzt werden (mehr Infos dazu auch unten).

1 Vorarbeit
Bevor es richtig losgeht, muss man erst ein paar grundsätzliche Fragen klären.

Text finden
Viele Übersetzungen in Leichte Sprache sind Auftragsarbeiten. Meist geht es dabei um wichtige Alltagsthemen wie Gesundheit, Geld oder Recht auf Teilhabe in verschiedenen Bereichen. Bei diesem Projekt sollte es explizit um Literatur gehen. Wir glauben, dass alle Menschen ein Recht auf Zugang zu Literatur haben. Ganz unabhängig von Alter, Lesekompetenz oder möglichen Behinderungen sollen alle Menschen Geschichten genießen können. Diese Kurzgeschichte haben wir aus verschiedenen Gründen ausgewählt, u.a. aufgrund von Umfang, Inhalt, Botschaft und der starken Bildhaftigkeit.
Uns interessiert vor allem, wie sich Ästhetik und Verständlichkeit in Text, Bild und Gestaltung zusammendenken lassen. Dabei verstehen wir Komplexitätsreduktion auch als künstlerische Herausforderung. Wie kann das Einfache poetisch sein und wie können Illustrationen nicht nur Werbezwecken dienen, sondern Mittel zur menschlichen Verständigung und Verbindung sein? Das Endprodukt soll gefallen und Spaß machen
oder uns zum Nachdenken bringen und Emotionen wecken.
Zielgruppe(n) klären
Laut PIAAC-Studie der OECD von 2023 versteht etwa jede*r fünfte Erwachsene höchstens kurze Texte zu vertrauten Themen. Nur etwa die Hälfte der Erwachsenen kann komplexe oder lange Texte gut verstehen. Das heißt: Leichte Sprache hat das Potenzial, vielen Menschen zu nutzen. Zum Beispiel: Menschen mit Lernschwierigkeiten, Demenz oder Schlaganfall, Menschen, die Probleme mit dem Lesen und Schreiben haben, aber auch Menschen, die gestresst, müde oder krank sind oder einfach schnelle und gut strukturierte Infos brauchen. Wir haben uns bei dieser Geschichte auf Menschen mit Lernschwierigkeiten als Zielgruppe konzentriert.
Die UN-Behindertenrechtskonvention (von Deutschland 2009 ratifiziert) verankert das Recht auf kulturelle Teilhabe für alle Menschen. Es gibt also einen rechtlichen Anspruch, sich mit den großen, universellen Fragen des Lebens, die in der Literatur verhandelt werden, in zugänglicher Form und im eigenen Tempo beschäftigen und sich eigene Gedanken dazu machen zu können. Und Literatur hat viel mit Empathie und Perspektivwechsel zu tun – ein Kennenlernen anderer Sichtweisen auf die Welt, die meiner eigenen womöglich fundamental widersprechen und trotzdem ihre Berechtigung haben. Literatur in Leichter oder Einfacher Sprache ist daher auch eine sehr politische und absolut demokratierelevante Angelegenheit.
Autorin um Erlaubnis fragen
Menschen, die Texte schreiben, haben Urheberrechte an ihren Werken. Will man Texte verwenden oder auch übersetzen, muss man klären, ob man die Texte nutzen darf (z.B. über die Autor*innen, ihre Verlage oder Agent*innen erfragen). Verlage bezahlen dafür Geld. Wir durften den Text mit freundlicher Genehmigung von Sharon Dodua Otoo und dem Verein Verein RAA Berlin e.V. kostenlos nutzen.
Das war auch durch die Zusammenarbeit mit dem Deutschen Übersetzerfonds möglich. Wir haben die Kurzgeschichte für das Projekt „echt absolut – Literarisches Übersetzen mit Jugendlichen“ in Leichte Sprache und Leichte Bilder übersetzt und Workshop-Materialien zum Thema „Übersetzen in Leichte Sprache und Leichte Bilder“ entwickelt, die über diesen Link frei verfügbar sind.
2 Übersetzen
Übersetzen passiert oft im Hintergrund. Eine Übersetzung ist oft dann besonders gut, wenn wir gar nicht merken, dass ein Text übersetzt wurde. Bei Leichter Sprache ist das anders. Ein Text in Leichter Sprache klingt oft erstmal ungewohnt und sieht anders aus. Was ist dabei wichtig?

Übersetzung in Leichte Sprache
Es gibt im deutschsprachigen Raum verschiedene Empfehlungen für Leichte Sprache und Leichte Bilder. Gemeinsam ist allen der Blick auf Wortstruktur, Wortschatz, Satzbau, Gestaltung und (in unterschiedlichem Maße) Illustrationen und Zielgruppenprüfung. Wir orientieren uns bei der Form der Leichten Sprache an den wissenschaftlichen Ergebnissen der LeiSA-Studie von Bettina Bock et.al. sowie den Empfehlungen der DIN SPEC für Deutsche Leichte Sprache.
Als erstes kläre ich als Übersetzer·in, ob ich selbst den Text und die verwendeten Wörter verstehe, und was am wichtigsten ist. Dann geht es weiter: Welche Struktur braucht der Text in Leichter Sprache, zum Beispiel durch Überschriften? In welcher Reihenfolge präsentiere ich die Infos? (keine Zeitsprünge, Wichtiges am Anfang) Was ist schwierig für die Zielgruppe und wie gehe ich damit um – ersetzen, streichen oder mit Beispielen erklären? Und wie lang wird der Text dadurch in Leichter Sprache – muss ich vielleicht Inhalte kürzen und das mit möglichen Auftraggebenden besprechen?
Dabei sind vor allem Angemessenheit und Verständlichkeit wichtig (in Anlehnung an Bettina Bock):
- Passen Sprache, Bilder und Gestaltung zu den Adressat·innen und ihren Bedürfnissen?
Beispiel: Spreche ich Rentner·innen mit Demenz oder junge Menschen mit Lese-Rechtschreib-Schwäche an? - Passen Form, Gestaltung und Inhalt gut zusammen?
Beispiel: Erkennt man, ob es um Infos zum Datenschutz, einen literarischen Text oder eine Supermarktwerbung geht? - Erfüllt der Text seine Funktion?
Beispiel: Soll ich unterhalten, informiert oder gewarnt werden und klappt das gut? - In welcher Situation wird ein Text gelesen?
Beispiel: Auf dem Handy, als Buch oder als Flyer? - Passen Text, Bilder und Gestaltung zu den sendenden Personen/Institutionen?
Beispiel: Passt die Gestaltung eines Buches in Leichter Sprache zu einem konkreten Verlagsprogramm?
Diese Überlegungen gelten grundsätzlich für alle Texte in Leichter Sprache. Bei Literatur haben wir allerdings etwas mehr Freiheiten. Zu Leichter Sprache und Literatur (& Übersetzen) gibt es bisher einige wenige Projekte (mehr dazu an anderer Stelle). Wir verstehen unsere Arbeit daher auch als kreatives Experiment und probieren verschiedene Dinge aus.
Leichte Bilder zeichnen
Leichte Bilder sind ein zentraler Bestandteil von Leichter Sprache. Sie helfen beim Verstehen und sollen zu den Zielgruppen passen, sorgen für Aufmerksamkeit, helfen beim Merken von Infos oder Textstellen und bereiten vor allem aber auch Vergnügen!
Mehr zur Wirkung Leichter Bilder in der Zusammenfassung von Jona Neugebauer gibt es hier.
Layout / Gestaltung
Ein gutes Layout unterstützt die Verständlichkeit. Es hilft zum Beispiel dabei, die Blickrichtung zu lenken oder besonders wichtige Dinge schnell zu erkennen. Es schafft Struktur und Orientierung. Gleichzeitig geht es auch darum, Ästhetik und Barrierefreiheit zusammenzudenken. Was macht Spaß beim Lesen und Angucken und ist trotzdem für möglichst viele Menschen zugänglich? Dazu gehören zum Beispiel Fragen von Schriftart, Schriftgröße oder Anordnung. Wichtig ist eine professionelle Gestaltung, die dem jeweiligen Medium und Genre entspricht (ist eine Zeitung als Zeitung erkennbar oder ein Festival-Plakat als Festival-Plakat?).
Abstimmen
Übersetzer·innen, Zeichner·innen und Gestalter·innen tauschen sich dazu aus, ob Text und Bild gut zusammen funktionieren. Das heißt zum Beispiel: Ergänzen sich Text und Bilder gut? Welche Inhalte lassen sich besser im Texte, welche im Bild darstellen? Oder auch: Mit welchen Mitteln kann ein noch übersichtlicheres Layout gelingen? Das ist zum einen ein Austarieren und (Nach-)Justieren, zum anderen aber auch ein gemeinsamer kreativer Prozess.
3 Prüfen
Das Prüfen von Texten und Bildern ist ein fester Bestandteil von Leichter Sprache. Das bedeutet oft mehr Zusammenarbeit und Feedbackschleifen, als man es von anderen Projekten kennt. Es heißt aber auch: Das Ergebnis ist immer besser und verständlicher als vorher.

Prüfung von Text und Bild durch Prüfer·innen mit Lernschwierigkeiten
Texte oder Produkte in Leichter Sprache werden idealerweise von mindestens zwei Menschen mit Lernschwierigkeiten geprüft, die eine spezielle Prüfausbildung absolviert haben. Sie sind Expert·innen für Verständlichkeit und geben Feedback zu Text, Bildern und Layout – für alle Beteiligten ein ungewohnter und inspirierender Perspektivwechsel. Dabei werden sie von einer Prüfassistenz begleitet, die die Diskussion moderiert, Nachfragen stellt und das Feedback für die Übersetzer·innen, Zeichner·innen und Gestalter·innen anschließend zusammenfasst. In diesem Fall waren das Kira Jacobsen, Marco Kölln und Frank Belling. Anja Teufel hat die Prüfung moderiert.
Wichtig ist beim Prüfen eine faire Bezahlung der Prüfer·innen jenseits des Werkstatt-Systems, in dem der Stundenlohn oft nur bei circa 3 Euro liegt.
Und idealerweise sollte man von Anfang an mit der Zielgruppe zusammenarbeiten und das Gesamt-Produkt prüfen, keine Einzelteile. Grundsätzlich gilt: Im Lernmodus bleiben. Es ist ein Prozess!
Mehr Infos zum Prüfen gibt es zum Beispiel beim Netzwerk Leichte Sprache e.V.
4 Umsetzen
Im letzten Schritt geht es darum, den Text in Sprache, Layout und Format so barrierefrei wie möglich zu gestalten.

Rückmeldung von Prüfer·innen einarbeiten
Übersetzer·innen, Zeichner·innen und Gestalter·innen finden (ggf. in Rücksprache mit Auftraggebenden) eine best mögliche, verständliche und barrierefreie Finalversion. Manchmal ist auch eine zweite Feedback-Schleife nötig.
Barrierefreies PDF erstellen
Ein barrierefreies PDF ist so erstellt, dass es von Screenreadern korrekt vorgelesen werden kann. Dafür ist es zum Beispiel wichtig, dass alle Bilder beschreibende Alternativtexte haben und Überschriften korrekt markiert sind. Screenreader sind ein Werkzeug, das blinde und sehbehinderte Menschen benutzen, um Zugang zu digitalen Informationen zu bekommen.
Druck
Der fertige Text wird auf ausreichend dickes Papier gedruckt. Das ist wichtig, damit man die Seiten gut anfassen kann und die Schrift nicht durchscheint.
Eine Ringbindung ist hilfreich, weil die aufgeschlagenen Seiten dann problemlos offen liegenbleiben. Dadurch kann die Geschichte auch von Menschen mit motorischen Einschränkungen gut geblättert und gelesen werden.
5 Austausch
Dieser Teil findet bei vielen Projekten nicht statt. Es war aber sowohl für uns als auch alle anderen Beteiligten das absolute Highlight: Die Magie der persönlichen Begegnung!

„echt absolut“-Workshop
Im Rahmen des Projekts „echt absolut – Literarisches Übersetzen mit Jugendlichen“ haben wir für den Unterricht in Schulen oder für Workshops allgemeine Informationen und Materialien zum Übersetzen in Leichte Sprache und Leichte Bilder entwickelt. Dabei geht es explizit um das Zusammenspiel von Text, Bild und Gestaltung, das stark zur Verständlichkeit beiträgt. Die Arbeit mit Ausschnitten der Kurzgeschichte und das Übersetzen in Leichte Sprache und Leichte Bilder sind ein Teil davon. Hier geht’s direkt zu den Materialien.
Zentral für Leichte Sprache ist das Feedback von Prüfer·innen mit Lernschwierigkeiten. Uns war es daher sehr wichtig, eine Begegnung zwischen Schüler·innen und Prüfer·innen zu ermöglichen und ein inklusives Workshopformat zu erproben. Im Dezember 2023 waren wir für einen 2-tägigen inklusiven Workshop zu Gast im Literarischen Colloquium Berlin. Schüler·innen des Deutsch-Leistungskurses der Berliner Clay-Schule und Prüfer·innen des Prüfbüros „Controllettis“ der Diakonischen Werkstätten in Teltow diskutierten gemeinsam über Texte und Bilder, hatten vor allem aber auch Gelegenheit zum Kennenlernen und persönlichen Austausch.
Online-Vorlesestunde in Einfacher Sprache
Unsere geschätzte Kollegin Inga Schiffler bietet seit mehreren Jahren montagabends kostenlos eine Online-Vorlesestunde in Einfacher Sprache an. Im Januar 2024 haben wir die Geschichte dort gemeinsam gelesen und diskutiert. Auch die Autorin Sharon Dodua Otoo war mit dabei. Was und warum sie gerne lesen, erzählen Teilnehmer·innen der Vorlesestunde in diesem kurzen Youtube-Video (5 Min).
Wer Lust hat, einmal bei der Vorlesestunde dabei zu sein, kann sich hier anmelden.
Weiterführende Infos
Die Entwicklung von Leichter Sprache und Leichten Bilder ist noch recht jung und es ist viel in Bewegung. Hier 4 Tipps zum Einstieg:
- Alexandra Lüthen, Allen eine Chance. Warum wir Leichte Sprache brauchen, Berlin 2019, https://shop.duden.de/products/allen-eine-chance
- Bettina M. Bock, „Leichte Sprache“ – kein Regelwerk. Sprachwissenschaftliche Ergebnisse und Praxisempfehlungen aus dem LeiSA-Projekt, Berlin 2019, Volltext online abrufbar unter: https://ul.qucosa.de/api/qucosa%3A31959/attachment/ATT-0/
- Handbuch „Einfache Sprache“ (hrsg. von Julia Naji): https://www.eleven.ngo/media/pages/media/b753bb5daa-1668372695/handbuch-einfache-sprache.pdf
- Tipps und Tricks zum Thema „Sprache vereinfachen“ von Diversity Arts Culture: https://diversity-arts-culture.berlin/magazin/sprache-vereinfachen
Mehr Links und weiterführende Literatur zum Thema Leichte Sprache gibt es hier.
Verwendung von Text und Schaubild
Für die Verwendung gilt diese Regel: CC-BY-NC-ND
Sie müssen die Namen der Rechte·inhaber·innen nennen.
Das sind: Dorothea Traupe (Text), Jona Neugebauer (Schaubild).
Sie dürfen das Werk nicht verändern.
Sie dürfen das Werk nicht kommerziell nutzen.
Das heißt: Sie dürfen kein Geld damit verdienen.
Mehr Infos zu der Regel gibt es hier: https://creativecommons.org/licenses/by-nc-nd/4.0/deed.de